Quorum Sensing in A. tumefaciens

QSNetwork.jpg

Automatically generated picture

quorum.png

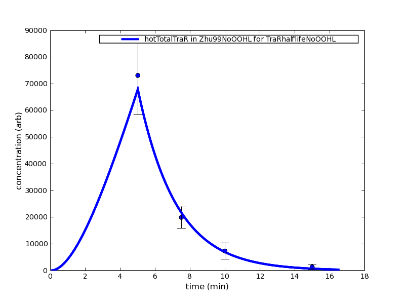
Current Best Fit to Data

TraRhalflifeNoOOHL.expt.png
TraRhalflifeWithOOHL.expt.png
Fuqua94_t3_2.expt.png
Fuqua94_t3_1.expt.png
Fuqua94_t4_1.expt.png
Fuqua94_t4_3.expt.png
Fuqua94_t4_2.expt.png
Zhu98_f2.expt.png

Statistical Mechanics: Entropy, Order Parameters, and Complexity, now available at Oxford University Press (USA, Europe).